可乐加冰

Web Developer

Shanghai, China
  • 首页
  • 归档
  • 分类
  • 标签
  • 项目
  • 友链
  • 关于

公告

跑起来会有风

分类

  • 协议1
  • 技术80
  • 解决方案1
  • 读书笔记8

标签

  • CDN1
  • CSS2
  • Chrome1
  • DNS1
  • ES61
  • HTTP3
  • Java1
  • JavaScript50
  • MobX1
  • MongoDB1
  • NoSQL1
  • React7
  • Redux1
  • TCP1
  • TypeScript3
  • Vue1
  • Web安全1
  • git1
  • webpack1
  • 关系型数据库1
  • 协议1
  • 思维导图4
  • 性能优化2
  • 文学8
  • 服务器1
  • 浏览器3
  • 算法1
  • 编程原理相关1
  • 网络2
  • 网络攻击2
  • 读书笔记8

标签云

CDN CSS Chrome DNS ES6 HTTP Java JavaScript MobX MongoDB NoSQL React Redux TCP TypeScript Vue Web安全 git webpack 关系型数据库 协议 思维导图 性能优化 文学 服务器 浏览器 算法 编程原理相关 网络 网络攻击 读书笔记

归档

  • 五月 20231
  • 四月 20232
  • 三月 20233
  • 一月 20231
  • 十二月 20221
  • 十一月 20221
  • 十月 20222
  • 九月 20222
  • 八月 20222
  • 七月 20222
  • 六月 20221
  • 五月 20222
  • 四月 20221
  • 三月 20221
  • 二月 20221
  • 一月 20222
  • 十二月 20213
  • 十一月 20213
  • 十月 20212
  • 九月 20212
  • 八月 20213
  • 七月 20213
  • 六月 20211
  • 五月 20212
  • 四月 20211
  • 三月 20212
  • 二月 20211
  • 一月 20212
  • 十二月 20201
  • 十一月 20202
  • 十月 20201
  • 九月 20201
  • 八月 20201
  • 六月 20202
  • 五月 20203
  • 四月 20204
  • 三月 20202
  • 二月 202015
  • 一月 20203
  • 十一月 20191
  • 十月 20191
  • 九月 20191
  • 八月 20192

最新文章

  • 技术

    HTTPS工作原理和流程

    2023-05-13

  • 技术

    canvas渲染上下文设置填充样式,在安卓机型上不生效

    2023-04-22

  • 技术

    HTTP的演变

    2023-04-10

  • 技术

    如何取消请求发送

    2023-03-30

  • 技术

    二进制数据处理(尚未完成)

    2023-03-22

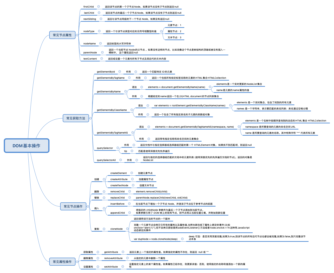
DOM基本操作思维导图

2021-11-16 技术 JavaScript, 思维导图 0 评论 字数统计: 12(字) 阅读时长: 1(分)

本博客 hjy-xh,转载请申明出处

  • 本文链接: http://example.com/2021/11/16/DOM基本操作/
  • 版权声明: 本博客所有文章除特别声明外,均采用 CC BY 4.0 CN协议 许可协议。转载请注明出处!

可乐加冰Web Developer

跑起来会有风
  •   上一篇
  • 下一篇  

感谢您的支持,我会继续努力的!

扫码支持

扫码打赏,你说多少就多少

打开支付宝扫一扫,即可进行扫码打赏哦

扫码支持

扫码打赏,你说多少就多少

打开微信扫一扫,即可进行扫码打赏哦

  • 支付宝
  • 微信支付
© 2023 HJY
Theme by cofess base on pure.